Acute Pain Concept Map – Pain, whether acute or chronic, demands attention. Acute abdomen, marked by sudden, severe abdominal pain, signals potential emergencies. Prompt identification and intervention are crucial for . Chronic pain is different from acute pain, which is your body’s normal response to an injury or illness. You feel pain when special sensory nerve cells send signals to your spinal cord and brain. .
Acute Pain Concept Map
Source : opentextbc.ca
Acute Pain Begins Suddenly Usually Sharp Stock Vector (Royalty
Source : www.shutterstock.com
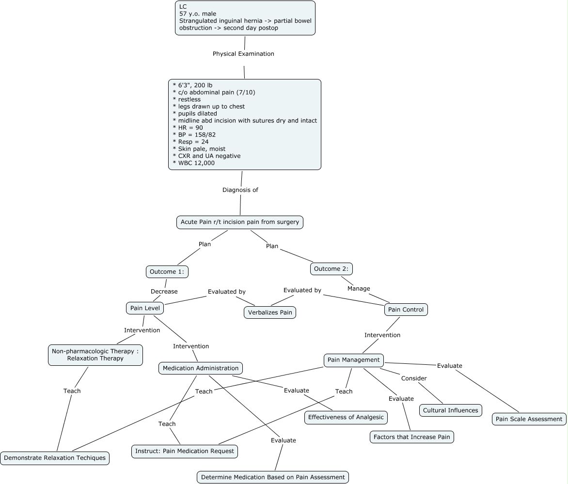
Acute Pain concept map Name : Date : Course : RN Nursing Concept
Source : www.studocu.com
Concept Map for Acute Pain | Schemi e mappe concettuali
Source : www.docsity.com
Acute Pain | PDF | Relaxation (Psychology) | Pain
Source : www.scribd.com
Acute Pain Concept Map Nguyen, S.cmap
Source : cmapspublic3.ihmc.us
Pain Management Concept Map | Deanne Blach DB Productions
Source : www.deanneblach.com
Concept Map On Acute Pain | PDF | Pain | Pain Management
Source : www.scribd.com
Concept Maps: Approach to ” A Patient with Chest Pain ” YouTube
Source : www.youtube.com
Concept Map Acute Pain | PDF | Pain | Health Sciences
Source : www.scribd.com
Acute Pain Concept Map Concept Map: Pain โ Fundamentals of Nursing Pharmacology โ 1st : Acute pain management in the older adult is both challenging and rewarding. This review addresses the difficulty with assessment of pain in the older adult, variations in the pain experience of . Although many dosing regimens for intravenous morphine have been studied, 0.10 mg/kg generally is recommended as an acceptable starting dose for treating patients with acute pain. Unfortunately .




